喜报|舜智云工业互联网平台入选工信部工业互联网试点示范项目
Date | 2022.01.25

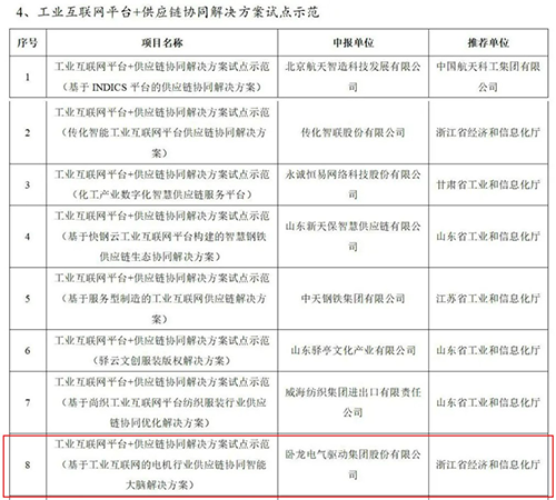
日前,工业和信息化部公布了2021年工业互联网试点示范项目名单,由浙江舜云互联技术有限公司提供的舜智云工业互联网平台,在巴巴塔3Dmax动漫进行了“基于工业互联网的电机行业供应链协同智能大脑解决方案”的应用,入选“2021年工业互联网平台+供应链协同解决方案试点示范”项目。

舜智云工业互联网平台,立足于电机及驱控系统产业,利用物联网,云计算 巴巴塔动漫,5G通信,大数据,区块链,人工智能等新一代数字技术与制造技术深度融合,面向电驱上,中,下游全产业链提供多场景的数智化产品和业务运营整体解决方案, 。
通过舜智云工业互联网平台 3Dmax动画,实现产业链上,中,下游各相关方互通互联,构建1+1+N产品服务体系,包括:打造一个电机及驱控系统数智化产业中台,承载电机产业大脑建设,运营舜智云服务,舜智云工厂,舜智云制造等创新业务。